De quoi s’agit-il ?
Et si vous pouviez écouter les stations FM sur votre récepteur ancien ?
Et si vous pouviez utiliser l’aiguille du cadran et le condensateur variable de ce récepteur pour piloter un petit module FM ?
Et si vous pouviez pousser un peu plus loin en proposant un module pouvant supporter aussi une liaison Bluetooth avec le Smartphone pour écouter vos podcasts préférés ou vos services musicaux en ligne ?
Tout ceci à assembler soi-même, simplement, puis à monter au sein du récepteur.
Tout le plaisir de retrouver la sonorité d’antan de la TSF avec les stations FM actuelles réparties sur le cadran, en conservant le feeling du bouton d’accord !
Cela vous séduit ?
Alors rejoignez-nous et suivez attentivement l’évolution du projet FMx qui propose une vraie innovation de rupture avec l’existant !
Les avantages majeurs du module FMx
* Platine réalisée à partir de composants traversant faciles à approvisionner et à câbler,
* Montage des seuls composants nécessaires aux fonctionnalités souhaitées, assistance au montage via adamo,
* Possible mise à jour du logiciel exécutable, via une simple copie d’un fichier, au travers d’une connexion USB,
* Objectif de coût de réalisation : environ 13 € pour une version de base (FM).
Le projet FMx va permettre d’équiper vos anciens postes de radio en fonction de leur contexte, le tout, sans vous ruiner !
C’est vous qui avez défini les fonctionnalités du FMx !
En prélude à l’étude du module et des ses options, nous vous avons proposé un sondage sous la forme d’un mini questionnaire, via le forum rétrotechnique, afin de définir au mieux ce que vous attendiez d’un tel projet et vous avez été nombreux à répondre.
Ainsi nous avons pu définir les fonctions dont vous avez le besoin au plus proche des caractéristiques souhaitées.
Aujourd’hui, grâce à vous, le FMx idéal est maintenant connu !
Suivez, quasiment « en direct », l’avancement du projet FMx
Chaque nouvelle étape franchie dans l’étude est documentée et consignée au fil de l’eau, sur ce site à la rubrique :
Documents d’étude en cours
Alors, consultez régulièrement cette page pour prendre connaissance de l’avancement du projet.
Vous pouvez aussi nous suivre sur le forum Rétrotechnique, au sein de la catégorie « FMx«
A très bientôt pour la suite…
Présentation vidéo de l’état du projet au 27 septembre 2025
Ce genre de module existe déjà !
Oui, en partie, mais…
- Certains sont devenus obsolètes et donc indisponibles pour l’amateur,
- D’autres sont distribués via un circuit commercial justifiant un budget élevé, sans toutefois proposer l’ensemble des fonctionnalités du projet FMx,
- Aucune organisation ou entreprise, à notre connaissance, ne propose de solutions à réaliser soi-même et à la carte, avec une possibilité rassurante de mise à jour via un port USB…
Qui sont les concepteurs du FMx ?
Ce projet est mené par l’équipe qui a inventé et mis au point le modulateur 8 fréquences ModulAM.
Parmi ses membres, l’inventeur du module FM5 qui est à l’origine du concept des modules FM actuellement distribués / vendus sur le marché.
Ces belles références garantissent que cette étude est menée avec la rigueur technique déjà éprouvée lors des précédents projets.
Où est l’intérêt pour les concepteurs de proposer ce genre de projet ?
Aucun intérêt commercial, cela va sans dire : pas de rémunération, pas de ventes de services ou de matériels…
Mais le plaisir de concevoir et d’innover afin d’aider à prolonger la vie de nos anciennes radios,
La joie de partager une même passion avec des amateurs,
Occuper nos moments de loisirs avec des projets, de la réflexion, des hypothèses, du câblage, des mesures…
Bref de quoi maintenir le potentiel de nos neurones restants en activité au top de leur forme !
Si, en plus, cela peut aider chacun à reprendre le fer à souder ou même à se faire violence pour redonner vie à ce vieux poste qui traine au grenier, voire à motiver les plus jeunes à la découverte du patrimoine radiophonique, alors, nous aurons droit au double effet FMx !!!
Schéma synoptique envisagé
(Simulation module avec toutes les options)

(Cliquer sur l’image pour l’agrandir)
Vous pouvez consulter le détail des fonctions de base du module FM+ ainsi que les options souhaitées, dans le document téléchargeable ci-après (extrait du cahier des charges fonctionnelles):
FMx_Fonctionnalités et options du projet_v1.5.1.pdf
Ce document a été établi en prenant en compte les résultats partiels de l’enquête effectuée auprès des amateurs consultés via le forum rétrotechnique.
Cette enquête / sondage reste ouverte aux avis et suggestions.
Quelques étapes de l’étude en illustrations
Cliquer sur l’image pour l’agrandir



fin 07/2025








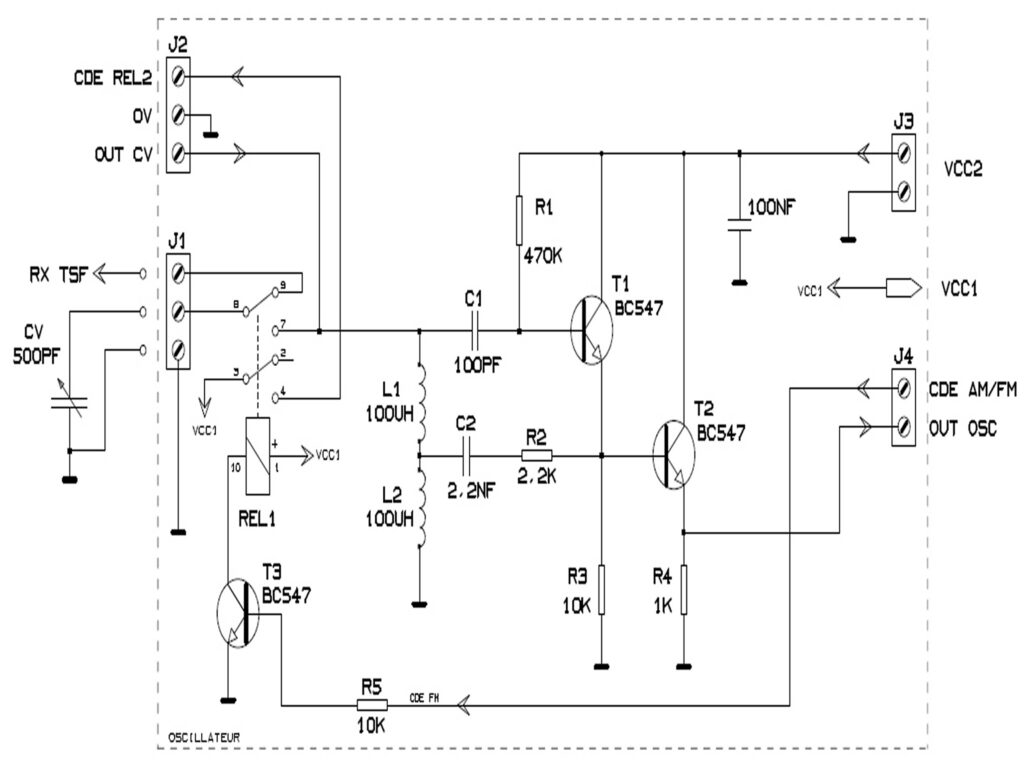
Oscillateur et encodeur digital

Cliquer sur l’image pour l’agrandir
Documents d’étude en cours
(Versions provisoires et évolutives)
- Synoptique général, fonctionnalités et détail des options du projet – v1.5.1
- Version CV : cahier des charges et étude de l’oscillateur déporté – v1.1
- Option A : sélecteur de sources AF ; synthèse de l’étude – v1.0
- Option B : œil magique ; synthèse de l’étude – v1.1
- Option C : afficheur digital ; synthèse de l’étude – V1.2
- Alimentation basse tension et secteur (option E) ; synthèse de l’étude – V1.1
- Schéma électronique : édition au 04/11/2025 – V1.6
Questions / réponses à propos du projet FMx
Faudra t-il disposer d’un ordinateur et/ou d’une liaison à l’internet pour faire fonctionner le FMx ?
Non !
Une fois monté dans le récepteur, le FMx sera totalement autonome.
C’est seulement au moment de la finalisation du montage du module qu’il sera nécessaire de télécharger le logiciel, via un port USB, à partir d’un ordinateur, suivant une procédure très simple, gratuite et très rapide à mettre en œuvre.
A t-on une idée du prix de revient du module FMx ?
L’étude est en cours et tout n’est pas encore finalisé…
Mais les premières simulations et maquettes montrent que la version de base du FMx dédié à la réception FM (mais avec le circuit imprimé permettant le montage ultérieure des options) ne devrait pas dépasser la dizaine d’euros et pas plus de 13 à 15 € pour la version avec l’option Bluetooth.
Ce prix sera affiné et mis à jour ici, au fur et à mesure de l’avancement de l’étude.
Comment trouver le circuit imprimé et tous les composants nécessaires à la réalisation du FMx ?
Une nomenclature détaillée du FMx indiquera les références précises des composants ainsi que des liens vers un ou plusieurs fournisseurs possibles.
Idem pour le circuit imprimé : le fichier de fabrication sera disponible ici au téléchargement.
Par ailleurs, la communauté des amateurs fréquentant le forum constituera sans aucun doute une bonne opportunité pour grouper les achats afin de bénéficier de remises quantitatives et de réduction des frais de livraison des fournisseurs (comme cela se pratique déjà pour le projet ModulAM).
Faudra t-il disposer d’instruments de mesure pour mettre au point le module FMx, une fois ce dernier câblé ?
Aucun besoin d’instruments de mesure ou de connaissances techniques autres que celles nécessaires au montage des modules des fournisseurs déjà connus.
Aucun réglage ni mise au point ne seront nécessaires pour faire fonctionner ce module.
La procédure de calage des extrémités de la bande FM en fonction du CV et du cadran du récepteur TSF sera simple et semi-automatisée.
Certains modèles proposés sur le marché manquent de stabilité en fréquence, nécessitant une retouche fréquente de l’accord en FM ; ce type de problème sera t-il résolu avec le FMx ?
Absolument !
Nous étudions le design d’un oscillateur particulièrement stable qui bénéficiera, de plus, d’un astucieux système de surveillance du logiciel via des compensations automatiques évitant les dérives possibles imputables, par exemple, à des variations significatives de température.
Est-ce possible d’annoncer une date approximative de mise à disposition des éléments pour réaliser le FMx ?
Pas encore. tout à fait..!
Ce projet mobilise plusieurs membres de l’équipe sur les temps de loisirs de chacun.
L’étude théorique du FMx de base et de l’ensemble des options ainsi que la réalisation d’une maquette (niveau II) fonctionnelle ont été validées fin septembre 2025, suivant l’objectif annoncé initialement..
Il faut maintenant travailler le design du circuit imprimé, puis réaliser quelques prototypes représentatifs du modèle définitifs.
Ensuite nous mettrons en œuvre des sessions approfondies de tests, avec le concours de bêta testeurs, pour détecter d’éventuels dysfonctionnements ou anomalies et y remédier, le cas échéant ; seulement après ces étapes, nous pourrons crier victoire et fournir tous les documents et informations relatifs à sa réalisation !
Si tout se passe comme nous le prévoyons, tous les documents et informations nécessaires au montage de votre FMx devraient être confier au Père Noël pour une distribution dans vos cheminées au 25 décembre prochain…
Rétrotechnique-Infos
Restez en contact avec le FMx, mais aussi avec l’actualité de Rétrotechnique et ses autres réalisations et projets en cours.
Abonnez-vous ! (1)
(1) : totalement gratuit et sans engagement, possibilité de de se désabonner à tout instant.
Pour en savoir plus sur Rétrotechnique
Son histoire de sa création à nos jours.